投资电动汽车充电桩行业好吗?随着经济的发展,世界各国对能源和资源的需求处于增长态势。世界石油能源面临
政策利好频出,促使充电桩行业进入根据《南京市“十三五”电动汽车充电基础设施规划》,到十三五末,全市将
目前,我国电动汽车行业刚刚起步,投入使用的电动汽车充电站,是为了方便电动汽车及时充电而设置的充电站。
现在充电站多的城市收入基本还不错现在电动车怎么多,国家又在推广电动汽车,市场肯定是好的,看你怎么找好
一、2018年4月电动汽车充电桩数量排名 截至2018年4月,联盟内成员单位总计上报公共类充电桩262058个,其中
伴随电动汽车高速发展,顺势迎来风口的充电桩行业,却在行业发展初期便进入洗牌阶段。
容一电动在2016年5月时,公司注册资本仅有3028万元,显然对于需要重资产的充电桩行业略显单薄,但容一电动
总的来说,充电桩就是电动汽车的“加油站”,在电动汽车发展势头迅猛的同时,也要加快充电桩的建设。
因为要给纯电动汽车充电,他不得不在人行便道的里侧占了一个车位,除了充电桩企业面临旧标准充电桩

2017年国外电动汽车充电桩行业发展现状分析
503x378 - 41KB - PNG

电动汽车充电桩发展瓶颈怎么突破
1200x480 - 81KB - JPEG

国家发改委:免收电动汽车充电桩容量电费延长
551x330 - 21KB - JPEG

Dymax推出电动汽车和充电桩光固化材料应用方
600x541 - 71KB - JPEG

2018年电动汽车充电桩行业发展现状与发展趋
626x412 - 27KB - PNG

2016年一季度电动汽车及充电桩行业发展解析
550x312 - 18KB - JPEG

2016年一季度电动汽车及充电桩行业发展解析
550x312 - 21KB - JPEG

2016年一季度电动汽车及充电桩行业发展解析
550x340 - 28KB - JPEG

2016年一季度电动汽车及充电桩行业发展解析
523x331 - 91KB - JPEG

2017年国外电动汽车充电桩行业发展现状分析
503x398 - 48KB - PNG

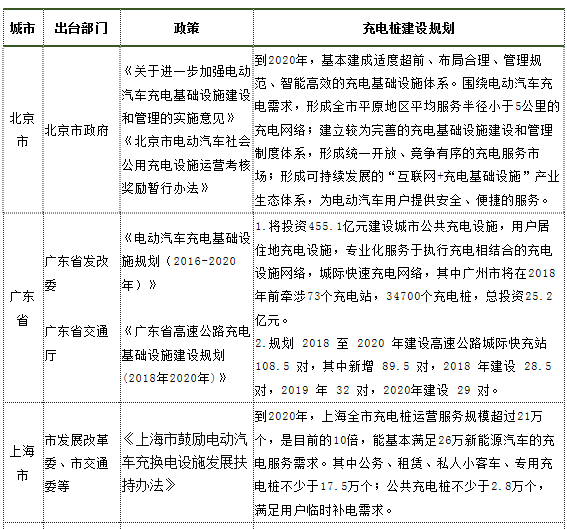
2018年中国电动汽车充电桩行业政策汇总
567x529 - 19KB - PNG

2018年中国电动汽车充电桩行业政策汇总
567x529 - 90KB - JPEG

以股会友: 电动汽车充电桩的建设利好哪些股票
469x288 - 22KB - JPEG

万帮获中国电动汽车充电桩行业评选大奖
550x367 - 274KB - PNG

2018年中国电动汽车充电桩行业政策汇总
573x393 - 660KB - BMP