顺丰快递一般几天能到? 我来答 顺丰快递一般几天能到? 精选 我来答 答题抽奖 首次认 顺丰快递一般1至4天能到。具体时间要根据发货地与您的收货地的距离以及您发的货物

双11物流比拼最后一公里 重庆网友你多久能收
450x299 - 37KB - JPEG

2017年顺丰快递放假时间表 2017顺丰快递过年
1011x459 - 415KB - PNG

顺丰快递小哥现状:很辛苦 没时间和女友说话_
497x273 - 21KB - JPEG

顺丰优选:严控冷藏品暴露时间-搜狐IT
300x225 - 67KB - JPEG

2018顺丰快递放假时间表 顺丰全年停运安排
600x400 - 104KB - JPEG

2018春节顺丰快递放假时间安排 揽件起止时间
691x456 - 620KB - PNG

2018春节顺丰快递放假时间安排 揽件起止时间
298x297 - 179KB - PNG

顺丰为什么一定要建机场?
600x443 - 39KB - JPEG

菜鸟顺丰和解 搁置争议能否换来长久和平?|顺丰
480x314 - 145KB - JPEG

2018顺丰什么时候停运?顺丰停运放假停止收件
700x467 - 66KB - JPEG

顺丰王卫:从穷小子变亿万总裁 连马云都佩服他
640x333 - 36KB - JPEG

通过差异化营销,看首富顺丰,在快递业中能坚挺
640x444 - 31KB - JPEG

尘埃落定!顺丰与菜鸟包裹数据问题已解决
640x480 - 54KB - JPEG

民航局正式批复 顺丰为什么一定要建自己的机
580x330 - 30KB - JPEG

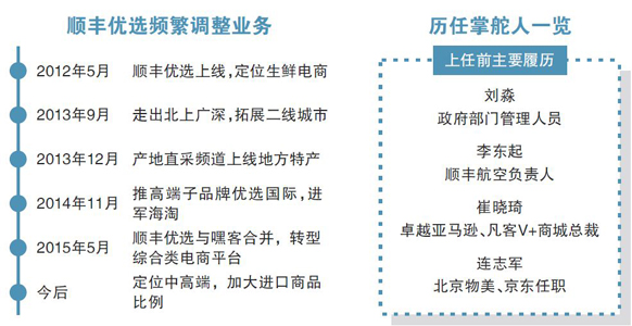
四度换帅折射顺丰商业困局|优选|物流
582x300 - 154KB - JPEG