最新个税抵扣细则,你知道吗?
640x435 - 30KB - JPEG

新个税执行时间2018 新个税内容细则解读
513x273 - 186KB - PNG

财经早新闻|个税抵扣细则来啦!
760x492 - 29KB - JPEG

个税抵扣细则来了:赡养父母再减免 最低为零
700x350 - 22KB - JPEG
最新版个税专项扣除细则来了,月薪1万元能免交
640x502 - 30KB - JPEG

每月扣1000!官方发布:房贷利息抵个税细则!6大
752x1308 - 155KB - JPEG

6项个税专项扣除细则出台,每年个人理论上最高
1080x548 - 76KB - JPEG
新个税抵扣细则:月入10000元以下恭喜了,这样
640x427 - 30KB - JPEG

2019新个税扣缴细则明确 个税如何缴纳?预扣
900x500 - 182KB - JPEG

个税抵扣细则看不懂?房贷房租、赡养老人怎么
1080x548 - 94KB - JPEG

新个税扣缴细则明确 你还需要知道这些
810x1123 - 263KB - JPEG

2019年新个税专项扣除细则 新个税专项扣除操
550x1078 - 99KB - JPEG

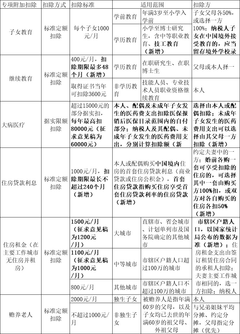
个税专项附加扣除细则来了!6大专项扣除内容一
600x799 - 285KB - JPEG

定了!2019个税细则公布,昆山买房、租房最高可
1000x625 - 86KB - JPEG

二手房南宁个税细则出台 细数不同情况纳税额
442x378 - 42KB - JPEG
个人所得税率是个人所得税税额与应纳税所得额之间的比例。个人所得税率是由国家相应的法律法规规定的,根据
除了个税起征点提高了之后,还增加了六项专项扣除细则,自2018年10月1日开始,我国个人所得税的免征金额
这是自1980年个税立法以来的第七次修改,与上次修改时隔7年,2018年最新个人所得税法实施细则是怎样的?
《中华人民共和国个人所得税法实施条例》是根据《中华人民共和国个人所得税法》制定。由国务院于2018年12月
北京本地宝频道提供北京个人所得税专项附加扣除细则有关的信息,个税专项附加扣除(全称:个人所得税专项
12018年8月31日,关于修改个人所得税法的决定通过,起征点每月5000元,2018年10月1日起实施最新起征点和
下面,随小编来看看最新个税计算方法吧。个人所得税 以前的个税计算方法是,一个人的应发工资减去五险一
2018个人所得税税率表、2018个人所得税起征点、2018年个人所得税标准、个人所得税5000起征、2018年个人所得
今天上午,中国人大网发布《个人所得税法修正案草案(征求意见稿)》,公布个税修改细则及实施时间。
第四十五条 个人所得税纳税申报表、扣缴个人所得税报告表和个人所得税完税凭证式样,由国务院税务主管部门