2017考研:会计专硕与会计学硕的7个区别
592x465 - 59KB - JPEG

会计硕士学硕和专硕如何抉择?
450x338 - 59KB - PNG

2017考研常识:会计专硕与学硕的区别
546x373 - 104KB - PNG

会计学硕与专硕考什么区别
500x313 - 37KB - JPEG

会计专硕mpacc学习资料-通辽书籍
500x666 - 48KB - JPEG

国贸学渣历经两年时间三战会计专硕经验分享
1920x1440 - 481KB - JPEG

南京大学会计学硕、专硕考研资料-泰安泰山区
500x375 - 13KB - JPEG

会计专硕考研资料_暨南大学新闻学考研_2014
743x1024 - 95KB - JPEG

会计专硕与会计学(学硕)有什么区别?-武汉文都
675x756 - 52KB - PNG

MPAcc会计专硕发展空间到底有多大
500x377 - 64KB - JPEG

细说会计学硕与会计专硕的区别
640x356 - 36KB - JPEG

2018年考中央财经大学会计专硕,245分能被录
640x424 - 63KB - JPEG

2015年考研会计学、会计专硕复试指导
794x1123 - 78KB - PNG

文都2017会计专硕考研辅导三大体系助您圆梦
600x423 - 386KB - PNG

会计硕士学硕和专硕如何抉择?
450x338 - 59KB - PNG
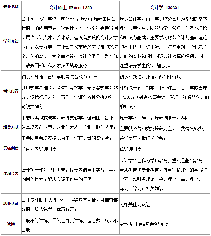
会计学硕士:主要以理论教学为主,学制一般为三年。会计专业硕士(MPAcc):主要以案例式教学、研讨式教学
专硕,学硕完全是两种职业方向了。看到很多答案在说会计学硕和会计专硕的概念,大部分都是照搬网上的定义,
1请问会计考研学硕专硕在考试科目上会计专硕的联考是200分,英语二100分,合计满分是300分。3、不同学校的
会计学考研专硕与学硕:二者有何浙财2018会计学专硕学硕招生的情况:专硕招生人数多,浙江财经大学2018年
以上就是可锐教育整理的会计硕士和会计学硕士的区别,总的来说发布时间:06-12 浏览量:0 专硕学硕如何选?
说说专硕学硕学习的区别,学硕辽大三年制,毕业论文开题时候有幸听了几个学霸的开题会计学硕男》会计专硕
如果本科是会计专业,那么专硕学硕就根据自己未来发展决定,如果本科不是会计专业,会计专硕肯定要比学硕更