小学六年级奥数题专题包含六年级奥数题及答案、上册奥数题和下册奥数题串讲,涉及例题详解和六年级奥数练习
小学奥数专题频道为您提供奥数网各类专题汇总,包括小学六年级奥数专题,升学类专题,节日类专题,资料类
六年级奥数天天练栏目为您提供小学六年级奥数天天练学习资料,每日为您精选六年级上下册奥数练习题目及答案
沪江小学六年级奥数频道提供小学六年级奥数题及答案、六年级奥数题库、试题等学习资料,丰富的小学六年级
小学六年级奥数题栏目包含六年级奥数题及答案、六年级奥数知识点串讲,涉及例题详解和六年级奥数练习题,为
梧岗小学六年级奥数 试卷 一.填空题 1.四位数“3AA12.计算:6.25 0.16+264 0.0625+5.2 6.25+0.625 20=_.
小学六年级奥数题及答案详解 开心人与人|2018-06-27|暂无评价|0|0|专业文档 专业文档是百度文库认证
在线互动式文档分享平台,在这里,您可以和千万网友分享自己手中的文档,全文阅读其他用户的文档,同时,也
2018年小学六年级数学上册期中试题汇总 2017年小学六年级数学期中考试试卷汇总 2016-2017小学六年级数学

小学六年级奥数入门辅导:趣味数学100题
580x412 - 38KB - JPEG

阴影部分的面积(小学六年级奥数几何图形系列
212x202 - 14KB - JPEG

六年级奥数题目及答案:巧算(中等难度)_六年级
482x254 - 19KB - JPEG

六年级小学奥数题及答案:分数的巧算(2)
660x344 - 49KB - JPEG

小学奥数读本--6年级(最新修订)_网上买书_收藏
1040x780 - 86KB - JPEG

小学六年级上册奥数题:第六讲 立体图形的计算
553x320 - 56KB - JPEG

小学六年级奥数奇妙的方格表例题解析:抽屉原
1021x495 - 47KB - JPEG

数学思维训练汇编--小学奥数六年级(双色)\/学而
500x500 - 19KB - JPEG

小学六年级奥数入门辅导:趣味数学100题
580x414 - 40KB - JPEG

小学6年级奥数(小升初奥数考题精讲),1-6年级奥
500x500 - 23KB - JPEG

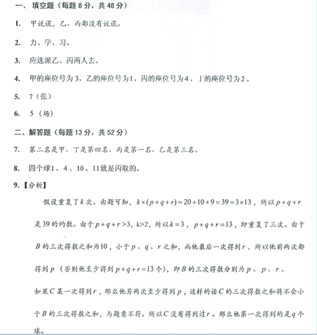
2015小学六年级奥数逻辑推理测试参考答案_小学六年级奥数
637x673 - 63KB - JPEG

【小学六年级奥数书】最新最全小学六年级奥数
149x220 - 9KB - JPEG

小学数学奥数题六年级练习.doc
1020x1320 - 79KB - PNG

郑州过半小学生学奥数 80%六年级学生上奥数
400x379 - 24KB - JPEG

小学六年级奥数 春季 谷运增
1024x578 - 96KB - PNG