好趣网-高清在线直播&回看CCTV,卫视,香港,台湾,韩国~cctv1在线直播,CCTV5在线直播,cctv新闻频道直播,快乐大本营直播,湖南卫视在线直播,中央电视台1套在线直播

天猫魔盒2看电视直播 沙发管家一键搞定
500x281 - 24KB - JPEG

hdpfans电视直播平台
500x281 - 21KB - JPEG

梧州专项整治境外卫星电视网络接收设备
500x350 - 39KB - JPEG

境外电视剧退出黄金档 网络成韩剧重要收看渠
225x550 - 33KB - JPEG

黑龙江警方缉捕劝返6名境外嫌犯 - 云南网络广
500x331 - 36KB - JPEG

中国鼓励光伏企业境外设厂 - 云南网络广播电视
400x266 - 39KB - JPEG

雷霆出击 主犯境外抓获终落网 - 云南网络广播
637x475 - 481KB - PNG

县市场监管局整治境外电视网络接收设备--缙云
600x450 - 59KB - JPEG

云南境外旅客购物离境退税政策明起开始实施
600x1033 - 135KB - JPEG

直播--山西网络电视视讯平台
529x326 - 33KB - JPEG

境外购物不可太任性 - 云南网络广播电视台[云
507x269 - 92KB - JPEG

乐视网络电视2009体验
599x355 - 20KB - JPEG

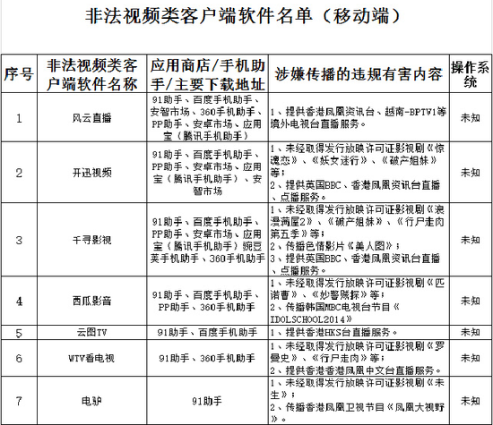
媒体称广电总局整治非法视频APP 风云直播上
550x475 - 220KB - PNG

广东新闻出版(版权)网 总局公布风云直播等81个
636x308 - 39KB - PNG

洋眼看山西境外宣传推广活动启动,山西新闻,
553x420 - 286KB - PNG