
(项目质量管理)第四章编制质量管理计划.ppt
1152x864 - 1386KB - PNG

国企编制建筑项目质量管理流程(68页)-项目质量管理
560x513 - 47KB - JPEG

质量管理体系建立、运行推进计划_word文档在
1235x853 - 110KB - JPEG

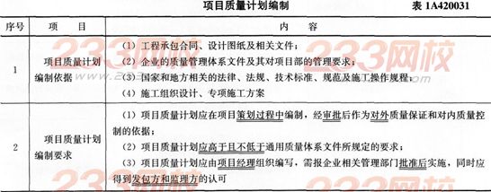
《项目质量管理计划》编制.doc
993x1404 - 91KB - PNG

管理考点速记施工质量计划的内容与编制方法-
554x562 - 84KB - JPEG

从施工技术管理和质量管理的角度分析垫铁组安
570x255 - 42KB - JPEG

质量字管理体系文件编写计划.doc
794x1123 - 51KB - PNG

建筑工程项目管理手册之技术质量管理(204页)
446x560 - 68KB - JPEG

建筑考点速记项目质量计划编制-一级建造师考
546x214 - 32KB - JPEG

软件项目管理实验四软件项目质量、团队、沟通
993x1404 - 74KB - PNG

建筑企业iso 90的01∶2000质量管理体系文件
993x1404 - 44KB - PNG

施工质量计划的内容与编制方法命题考点-工程
552x442 - 35KB - JPEG

施工质量计划的内容与编制方法命题考点-工程
554x312 - 29KB - JPEG

质量计划的编制原则与主要内容-word文档下载
141x200 - 8KB - PNG

软件项目管理实验四软件项目质量团队沟通及配
141x200 - 5KB - PNG
展开全部 1、在确定项目质量目标并经批准后,由工程技术部经理负责组织各工程技术人员参与,根据项目质量
3.应在合同签订前编制质量计划,【质量策划、质量计划与质量管理体系】质量策划与质量计划的定义定义:
项目质量管理计划主要说明项目管理组织为实施其制定的质量方针和质量目标而进行的职责、权限分配,质量检验
编制质量管理计划 下载积分:800 内容提示:编制质量管理计划 文档格式:PPT|浏览次数:8|上传日期:2013-
在线互动式文档分享平台,在这里,您可以和千万网友分享自己手中的文档,全文阅读其他用户的文档,同时,也
您的浏览器Javascript被禁用,需开启后体验完整功能,请单击此处查询如何开启 《项目质量管理计划》编制
项目质量计划编制要求有哪些?1 质量计划应在6 项目质量计划应由项目经理组织编写,需报工程部批准后实施。
总则1.1 工程概况 1.2 项目目标 创优目标项目质量管理计划 2.2编制依据 项目组织机构与质量职责2.1 项目