
中公版·2015甘肃省事业单位公开招聘工作人
800x800 - 130KB - JPEG

2014年甘肃天水事业单位招聘考试真题及答案
2480x3507 - 961KB - JPEG

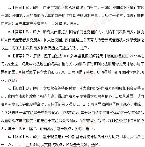
2014年甘肃甘南事业单位招聘考试真题(4)_事业
2480x3507 - 870KB - JPEG

2014年甘肃甘南事业单位招聘考试真题(3)_事业
2480x3507 - 927KB - JPEG

2014年甘肃天水事业单位招聘考试真题及答案
2480x3507 - 1040KB - JPEG

2014年甘肃天水事业单位招聘考试真题及答案
2480x3507 - 864KB - JPEG

2014甘肃事业单位招聘考试 公共(综合)基础知
313x221 - 13KB - JPEG

正版2013年甘肃省事业单位公开招聘考试-历年
420x550 - 38KB - JPEG

【华图2015甘肃事业单位考试教材甘肃省事业
800x800 - 103KB - JPEG

2013年甘肃省省直事业单位真题精选综合知识
560x568 - 109KB - JPEG

2013甘肃事业单位教师招聘考试 教育理论综合
300x410 - 18KB - JPEG

2012年甘肃省兰州市事业单位真题精选综合基
555x550 - 65KB - JPEG

2014年甘肃天水事业单位招聘考试真题及答案
2480x3507 - 1129KB - JPEG

【中公2016甘肃省事业单位公开招聘工作人员
800x800 - 139KB - JPEG

2013年甘肃省省直事业单位真题精选-综合知识
559x757 - 142KB - JPEG
【甘肃事业单位考试信息网】提供2018甘肃事业单位招聘考试模拟真题、事业单位笔试练习题、事业单位公共基础
2018年甘肃事业单位考试真题网站免费提供2018年甘肃事业单位考试真题,甘肃事业单位考试真题及答案,甘肃事业
历年真题 事业单位笔试 事业单位面试 教师招聘真题 卫生系统真题 银行招聘真题 甘肃事业单位考试历年真题
在线互动式文档分享平台,在这里,您可以和千万网友分享自己手中的文档,全文阅读其他用户的文档,同时,也
2016年甘肃兰州事业单位教师招聘考试真题及答案解析 考点一:教育的概念 下列教育形式中属于狭义的教育的是
白银事业单位笔试课程 天水事业单位教育岗笔试课程 兰州事业2017年兰州事业单位考试真题解析(教育岗)
2015年甘肃省事业单位考试真题及答案 zhou805811351|2016-06-17|暂无评价|0|0|专业文档 专业文档是
历年甘肃省事业单位考试真题及答案 舞舞舞57|2017-02-28|暂无评价|0|0|简介|真题 答案 解析 事业单位
为此,甘肃华图教育为广大考生整理了2016年甘肃事业单位考试:公共基础试题及答案解析,希望对大家有所帮助