
金融级分布式架构
300x240 - 6KB - JPEG
事务的四个特性(caid):
678x260 - 12KB - JPEG

事务的四个特性(caid):
635x260 - 17KB - PNG

浅谈SQL Sever数据库中事务的ACID特性
360x415 - 10KB - PNG

系统架构师
443x267 - 85KB - PNG

事务的四个特性(caid):
499x260 - 10KB - JPEG

数据库事务之简单概述(一)
993x545 - 62KB - JPEG

TP02 Spring 数据访问支持 ACCP 6.0 Y2-JAV
1152x864 - 481KB - PNG

数据库原理及应用1new.doc
794x1123 - 47KB - PNG

day18-事务与连接池 4.事务特性 - 绿茵好莱坞
840x422 - 78KB - PNG

http:\/\/www.51edu.com\/it\/bckf\/seclist3_kind_
300x199 - 23KB - JPEG
我的世界中四个至今无法解释的特性!你遇到过
640x360 - 35KB - JPEG
我的世界中四个至今无法解释的特性!你遇到过
639x405 - 36KB - JPEG

android那些事儿(三) Android pad 特性 - Andro
422x355 - 23KB - JPEG

美规保时捷卡宴跑车的外形轿车的舒适SUV的
600x450 - 244KB - JPEG
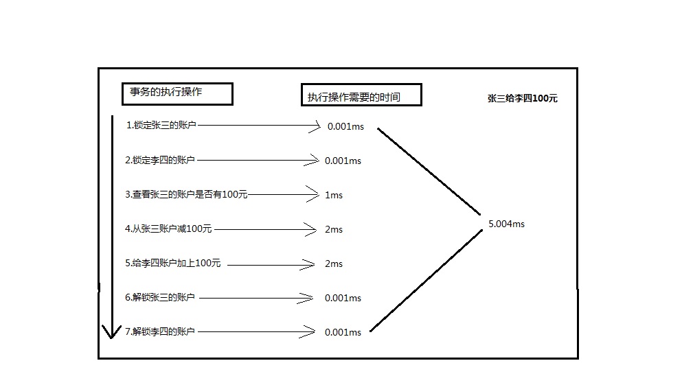
事务的特性(ACID特性) A:原子性(Atomicity) 事务是数据库的逻辑工作单位,事务中包括的诸操作要么全做,
本篇讲诉数据库中事务的四大特性(ACID),并且将会详细地说明事务的隔离那么该数据库必须要具备以下四个
首先,我们需要知道事务的四大特性有哪些?1.原子性(Atomicity) 原子性是指事务包含的所有操作要么全部成功,
事务的四大特性:一个事务具有的最基本的特性,一个设计良好的数据库可以为我们保证这四大特性。
在线互动式文档分享平台,在这里,您可以和千万网友分享自己手中的文档,全文阅读其他用户的文档,同时,也
数据库事务的四大特性(简称ACID)是: (1)原子性(Atomicity) 事务的原子性指的是,事务中包含的程序作为数据
事务的:原子性、一致性、分离性、持久性原子性、一致性、分离性、持久性 事务的原子性指的是,事务中包含
事务的四个特点 liuliulch|2018-06-14|暂无评价|0|0|专业文档 专业文档是百度文库认证用户/机构上传的