印花税立法开始!以后不交印花税算违法行为
660x442 - 56KB - JPEG

我国拟规定财产赠与等6种情形免征或减征印花
216x148 - 26KB - GIF
定了:个税起征点(减征额)具体多少
232x212 - 34KB - PNG

广东因山竹台风遭受损失 可享受减征个税优惠
420x240 - 20KB - JPEG

地方楼市新规须与中央保持一致:全景财经新闻
291x270 - 11KB - JPEG

福建落实16项减税降费措施 新增减税降费180
800x641 - 84KB - JPEG

印花税没变?一文读懂印花税法里面的新变化 哪
804x858 - 92KB - JPEG

今明两天有霜冻|小晚早新闻_搜狐警法_搜狐网
512x216 - 27KB - JPEG
财政部就印花税征求意见:六种情况可免税 或为
640x515 - 38KB - JPEG
财政部就印花税征求意见:六种情况可免税 或为
640x385 - 27KB - JPEG

政策 | 黑龙江省出台农村集体经济发展意见,农村
513x293 - 18KB - JPEG

印花税法征求稿:免征个转租赁住房印花税
475x290 - 22KB - JPEG

印花税法征求意见稿发布,作出两项调整六项免
804x858 - 91KB - JPEG
灼见 | 五张图表 让你快速明了印花税新变化
1000x638 - 92KB - JPEG

什么值得买_资讯中心 | 全球新品情报_电商业界
467x880 - 58KB - PNG
印花税减免政策依据及代码目录 序号 减免项目名称 政策名称 减免性质代码 1 对个人销售或购买住房暂免征收
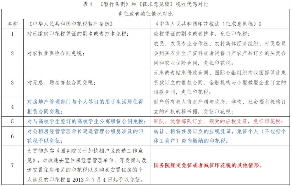
同时体现税收法定原则的要求,《征求意见稿》规定,国务院可以规定其他免征或者减征印花税的情形,但应当报
原标题:六种情形可免征或减征印花税[印花税法开始公开征求意见财政部、国家税务总局昨日发布《中华人民
印花税税目税率表,什么是印花税,2018印花税税率及怎么算,税目税率表,如何申报印花税,印花税怎么算,股票印花
印花税由纳税人按规定应税的比例和定额自行购买并粘贴印花税票,印花税的征收对象和征收范围也十分广泛,
同时体现税收法定原则的要求,《征求意见稿》规定,国务院可以规定其他免征或者减征印花税的情形,但应当报
(《6种情形 免征或减征印花税》由金羊网为您提供,转载请注明来源,未经书面授权许可,不得转载或镜像。
国务院可以规定其他免征或者减征印花税的情形,但应当报全国人大常委会备案。2017年征收印花税2206亿 回顾