关联方交易

关联方交易相关图片

关联方交易的类型 物业管理企业关联方
650x290 - 18KB - JPEG

关联方交易披露 关联方及关联方交易的
650x335 - 23KB - JPEG

关联方交易概念的理解
1080x810 - 37KB - JPEG

广东明珠涉隐瞒关联交易 向关联方输送
550x471 - 43KB - JPEG

关联方交易的类型 物业管理企业关联方
650x290 - 19KB - JPEG

关联方交易舞弊案例 YM公司关联方交易
650x322 - 15KB - JPEG

关联方交易的类型 物业管理企业关联方
650x410 - 32KB - JPEG

与关联方交易监督流程图
640x1005 - 97KB - JPEG

关联方交易是什么
800x320 - 68KB - JPEG

关联方交易的定义 利用关联方交易进行
650x272 - 22KB - JPEG

鲁北化工关联方交易案例分析
1449x1980 - 898KB - PNG

关联方交易的定义 利用关联方交易进行
650x410 - 25KB - JPEG

企业关联方交易价格的指定原则
300x254 - 31KB - JPEG

关联方交易影响公司业绩吗
540x326 - 46KB - PNG

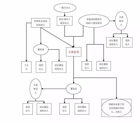
中,如何确定需要披露的关联方交易和往来?
554x485 - 25KB - JPEG

关联方交易相关问答

暂无相关问答

大家都在看

相关专题