阿片受体拮抗剂

阿片受体拮抗剂相关图片

阿片受体拮抗剂
224x225 - 17KB - PNG

治疗疼痛的药物--阿片受体拮抗剂
340x246 - 32KB - PNG

JDTic 2HCl_κ-阿片受体拮抗剂_785835-
955x1352 - 220KB - PNG

快速醒酒的方法有哪些?不知道它就没有
448x305 - 14KB - JPEG

文献精读 | 中枢阿片受体介导吗啡诱导的
1080x1125 - 274KB - PNG

《外科风云》里这样使用纳洛酮,我看是疯了
640x426 - 38KB - JPEG

神经磷酸酶有关疾病的阿片样受体拮抗剂
320x487 - 20KB - JPEG

注射用盐酸纳洛酮对休克的治疗作用
912x406 - 50KB - JPEG

一种阿片受体的部分激动拮抗剂新的制备
320x452 - 12KB - JPEG

【赌博成瘾】赌博上瘾的原因和治疗方法
419x300 - 21KB - JPEG

2020年FDA批准的这十大新药,销售峰值
400x238 - 12KB - JPEG

13 徐建国-依据临床药理学合理用药
1080x810 - 69KB - JPEG

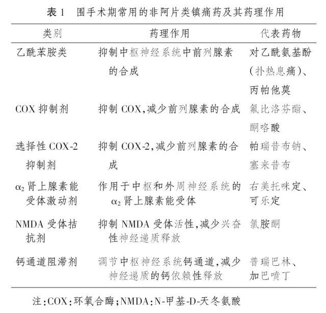
成年人非阿片类镇痛药围手术期应用
640x615 - 56KB - JPEG

盐酸纳洛酮舌下片适应症有什么?
800x800 - 115KB - JPEG

毒品知识科普:丁丙诺啡镇痛药成瘾
300x224 - 8KB - JPEG

阿片受体拮抗剂相关问答

暂无相关问答

大家都在看

相关专题