![[IC图]tea2025 ka2206 - 买卖IC网](http://www.mmic.net.cn/images/icimg/l6/L6563$L6569.jpg)
[IC图]tea2025 ka2206 - 买卖IC网
310x219 - 13KB - JPEG

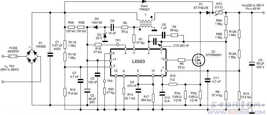
L6563 PFC转换控制器_家电维修资料网
882x380 - 58KB - JPEG

L6563TR
432x324 - 211KB - PNG

L6563TR
678x847 - 665KB - PNG
![[图]供应L6563TR,维库电子市场网](http://file1.dzsc.com/product/14/07/22/286430_152919962.jpg)
[图]供应L6563TR,维库电子市场网
800x450 - 29KB - JPEG

L6563TR PDF资料下载(18\/25 页)
793x1123 - 11KB - PNG

L6563TR PDF资料下载(12\/25 页)
793x1123 - 7KB - PNG

L6563TR
793x1123 - 9KB - PNG

【图】L6563和L6599组成的90W AC\/DC
1265x1159 - 820KB - JPEG

【集成电路IC L6563 全新原装】价格,厂家,
279x210 - 7KB - JPEG

L6563TR PDF资料下载(2\/25 页)
793x1123 - 5KB - PNG

14封装L6563TR】价格,厂家,图片,集成
1920x1440 - 290KB - JPEG

L6563HTR
892x1263 - 13KB - PNG

L6563HTR
892x1263 - 11KB - PNG

创维P42TTS电源图纸L6563 L6599
1188x918 - 110KB - JPEG