disruptor_disruptor是什么意思

disruptor相关图片

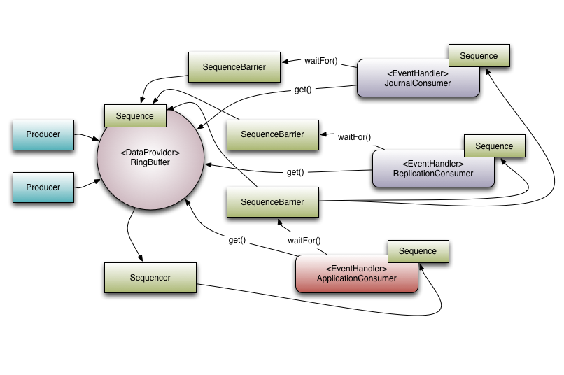
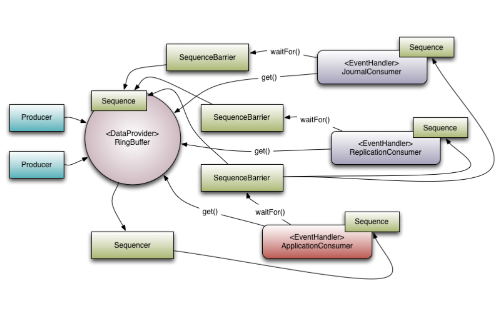
Disruptor 方式简单理解
958x679 - 54KB - JPEG

FILA Disruptor 2 纯白
958x578 - 114KB - JPEG

斐乐Fila Disruptor2破坏者2代刀锋底小白鞋
800x800 - 386KB - JPEG

斐乐FILA Disruptor II 2 破坏者
500x333 - 16KB - JPEG

深入浅出Disruptor
1440x594 - 50KB - JPEG

Disruptor
1001x663 - 257KB - PNG

Disruptor
800x800 - 149KB - JPEG

Disruptor
806x536 - 182KB - PNG

一起聊聊Disruptor
634x306 - 23KB - PNG

Disruptor
945x945 - 46KB - JPEG

Disruptor 2
2000x1200 - 887KB - JPEG

Disruptor
836x489 - 18KB - PNG

disruptor
540x720 - 60KB - PNG

hyperdisruptor性价比 hyperchaos质量好推荐
800x800 - 97KB - JPEG

FILADisruptor2斐乐破坏者二代
640x640 - 36KB - JPEG

disruptor相关问答

简介:歌曲: Disruptor歌手: Blink Twice语言: 英语所属专辑: The Demon Haunted World发行日期: 1999-01-01

disruptor是什么意思
答:分裂者,破坏者 [例句]They 're now immune to your disruptor. 他们现在对你的分裂者免疫.
Disruptor 可以动态增加消费者吗
答:它可以用来替代队列,同时有很多SEDA和Actors模式的特性。和队列比较:Disruptor可以向其他线程发送消息,并在需要的时候唤醒其他线程(和BlockingQueue相似)。不过,他们之
LMAX Disruptor是怎么工作的
答: Disruptor最简略的描绘就是:它是线程间通讯最高效的体式花样。它可以用来互换队列,还有良多SEDA和Actors形式的特点。 和队列斗劲:3. Actor模子是最接近Disruptor的法
disruptor 线程安全吗
答:所以是没问题的. public boolean isAvailable(long sequence) { return sequence <= cursor.get(); } 但是MultiProducerSequencer时候,每一个生产者都有cursor,disruptor采取的做
disruptor什么意思?
答: 干扰者、干扰分子 这本著作专门讨论那些通过干扰进行扩张的公司,他们能得以在深沟高垒的竞争中占得先机。 单独的单词很难讲,一般要给个句子,有时候还涉及语境。
disruptor ringbuffer 缓冲区大小的单位是字节吗
答:我对Disruptor的最初印象就是ringbuffer。但是后来我意识到尽管ringbuffer是整个模式(Disruptor)的核心,但是Disruptor对ringbuffer的访问控制策略才是真正的关键点所在。 ringb
disruptor怎么设置多线程处理任务
答:“大循环”架构。 这样,我们原来的系统就有了2个环境:并发环境 + ”大循环“环境 并发环境就是我们传统的有锁环境,性能低下。 ”大循环“环境是我们使用Disruptor开辟
LMAX Disruptor是怎么工作的
答: Disruptor最简略的描绘就是:它是线程间通讯最高效的体式花样。它可以用来互换队列,还有良多SEDA和Actors形式的特点。 和队列斗劲:3. Actor模子是最接近Disruptor的法度

大家都在看

相关专题