深圳公租房申请_深圳公租房申请官网

深圳公租房申请相关图片

深圳公租房申请攻略,赶紧收下!
401x496 - 43KB - JPEG

深圳公租房申请表格模板下载|2018深圳
500x472 - 28KB - JPEG

深圳公租房申请材料
604x278 - 21KB - JPEG

深圳公租房申请材料
640x466 - 54KB - JPEG

深圳公租房申请流程图
724x657 - 30KB - PNG

深圳公租房申请网站
610x294 - 171KB - PNG

2017年深圳申请安居房或公租房详细流程
600x619 - 38KB - JPEG

深圳公租房申请材料
640x319 - 32KB - JPEG

2018深圳公租房申请表 最新免费版
400x479 - 43KB - JPEG

深圳公租房申请攻略,赶紧收下!
395x509 - 36KB - JPEG

深圳公租房人才补贴申请方法及网址
500x361 - 30KB - JPEG

望房兴叹的深漂们,你春节后还回深圳吗?
1000x707 - 124KB - JPEG

深圳公租房申请攻略,赶紧收下!
600x266 - 66KB - JPEG

深圳公租房申请攻略,赶紧收下!
600x349 - 20KB - JPEG

深圳公租房申请轮候,如何办理预约受理?
937x334 - 113KB - PNG

深圳公租房申请相关问答

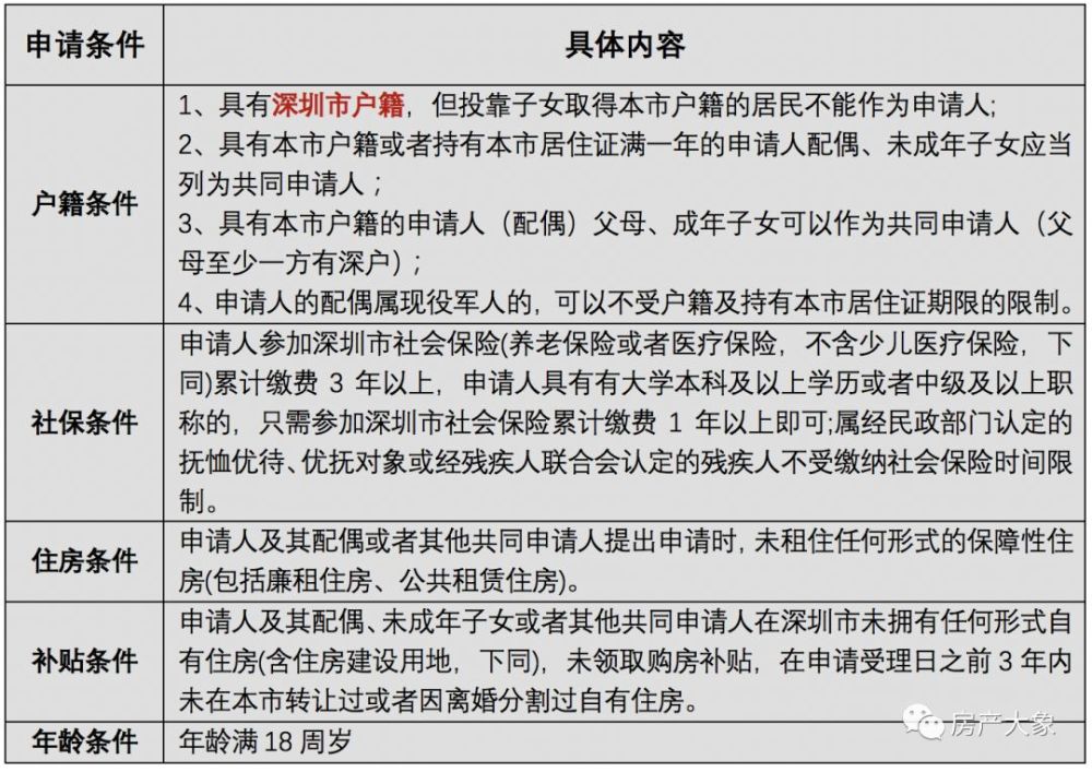
深圳公租房申请条件
答:深圳公租房申请条件是申请人应年满18周岁,在主城区有稳定工作和收入来源,具有租金支付能力,符合政府规定收入限制的 无住房人员、家庭人均住房建筑面积低于13平方米的
在深圳申请公租房和保障性住房对学历有要求吗
答:深圳市公租房,不是只有本科以及以上文凭才可以申请,只要满足申请条件都可以申请。深圳公租房申请条件:一、社保方面:(只需符合一项)1、申请人参加本市社会保险累计缴费
深圳公租房什么时候还能申请?我这种条件可以么?
答:深圳市公租房申请条件 申请公共租赁住房的家庭,应当同时具备下列条件: (一)申请人及共同申请人均具有本市户籍。 (二)申请人与共同申请人之间有法定的赡养、抚养或扶养
如何在深圳申请公租房
答: 2-拥有深圳户籍、一年的深圳社保、本科学历; 3-拥有深圳户籍、1一年的深圳社保、中级职称; 只要满足以上任意一个条件就可以申请深圳公租房。 详细条件: 1,申请人年
如何申请深圳的公租房
答: 政府有口号没有行动,你的答案无解,现在最正确的答案应当是:等!
什么时间开始申请2014年深圳市公租房
答: 2014年1月31日开始,3月10日结束。
深圳公租房好申请吗?
答:同时具备下列条件的本市特困居民家庭可以申请公租房: 1.市民政部门核定的享受最低生活保障待遇的家庭或市政府认定的优抚对象的家庭。 2.家庭成员具有本市户籍且实际在
深圳公租房怎么样申请?
答:提交结婚证。 深圳公租房申请流程: 1、进入网站,注册登陆 ; 2、选择公租房申请; 3、阅读申请公共租赁住房申报指引,点击“已阅知,开始填报”按钮,进行填报; 4、申请人
深圳公租房申请福田区公租房必须要到福田行政服务中心办理吗
答: 这个最好登录政府在线网站咨询,现在很多事情都能微信不见面办理了!

大家都在看

相关专题