
去欧洲旅游旅行社报的自费项目,去过的帮看看
600x800 - 68KB - JPEG

欧洲游自费项目哪些值得去
400x300 - 56KB - JPEG

欧洲四国跟团游的坑+自费项目哪些值得玩
480x640 - 73KB - JPEG

跟团去过欧洲游的请帮忙 关于自费项目
533x800 - 91KB - JPEG
阿尔卑斯少女峰,欧洲屋脊。第二个自费项目,很
600x398 - 84KB - JPEG

欧洲游自费项目清单,能帮我选择一下吗-请朋友
550x404 - 20KB - PNG

【欧洲旅游自费项目参加攻略】--总结去欧洲旅
606x404 - 52KB - JPEG
马上要跟团去欧洲了,麻烦大家能否帮忙看看以
608x1080 - 526KB - JPEG

欧洲旅游这三个线路哪个好?分别评价一下,就是
214x500 - 127KB - JPEG

凯撒旅游欧洲游自费项目频现 逛商场多于看景
600x400 - 139KB - JPEG

欧洲游自费项目清单,能帮我选择一下吗
600x822 - 169KB - JPEG

欧洲跟团游自费项目|俄罗斯跟团游自费项目|跟
293x220 - 16KB - JPEG

欧洲游自费项目清单,能帮我选择一下吗
466x496 - 53KB - JPEG

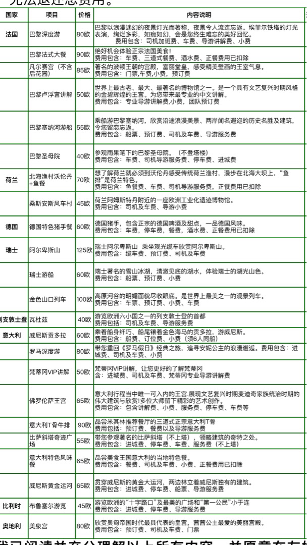
史上最全欧洲旅游自费项目详解
680x907 - 139KB - JPEG

欧洲自费项目详解--土耳其游记--蚂蜂窝
450x600 - 47KB - JPEG