市教委发布《关于做好2020年上海市普通高校招生工作的通知》哪些学生可以参加上海的高考?注册需要什么文件?让我们了解
2020上海普通高考招生条件
(1)遵守中华人民共和国宪法和法律
(2)身体状况符合相关要求
(3)候选人
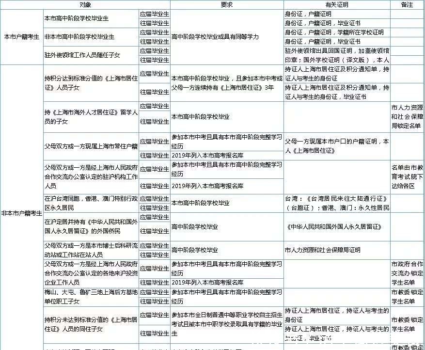
1。符合下列条件的本市居民可在上海申请:本市常住户口的高中毕业生
名或同等学历(包括本市常住户口的非高中毕业生)
2。符合下列条件之一的非居民可以在上海申请:
(1)考生为持有《上海市居住证》且成绩达到标准分数的子女,或者参加本市高中入学考试,或者其父母之一连续3年持有《上海市居住证》,必须在本市高中毕业。
(2)候选人是与《上海市海外人才居住证》持有人共同生活的子女,必须在本市高中毕业。
(3)考生父母双方或其中一方现已在上海永久居留,考生本人持有上海居住证,考生必须是参加本市高中入学考试的应届毕业生,在本市高中有完整的学习经历,或者是2019年已被列入高考报名数据库的应届毕业生。
(4)考生父母双方或其中一方是市政府合作交流办公室认可的上海机构的工作人员,考生必须是参加过本市高中入学考试并在本市高中有完整学习经历的应届毕业生或2019年已被纳入本市高考报名数据库的应届毕业生;
(5)名候选人是已在上海定居并持有《中华人民共和国外国人永久居留许可证》的外籍人士,并且是高中毕业生。
(6)考生父母双方或一方是上海博士后研究站(工作站),考生是高中毕业生;
(7)名候选人是在上海的台湾人,香港特别行政区和澳门特别行政区的永久居民,以及本市的高中毕业生。
3。符合下列条件之一并列入相关部门名单的非本市户籍常住居民可在上海申请:
(1)候选人的父母或其中一人是经市政府合作交流办公室认可的上海市地方投资企业的工作人员,候选人必须是参加过本市高中入学考试并具有本市高中完整学习经历的应届毕业生或2011年已被纳入本市高考注册数据库的应届毕业生
(2)候选人是上海后方基地梅山、大屯和鲁光员工的子女。他们必须参加这个城市的高中入学考试,并且从这个城市的高中毕业。
下列人员不属于
(a)具有高等教育学历的大学生候选人,或者已经被高等学校录取并保留录取资格的学生;
(2)未高中毕业的高中生;
(3)高中未毕业当年以欺骗手段报名,非法参加普通高校入学考试(包括国家入学考试、省级入学考试和高校自主组织的入学考试)的应届毕业生;
(4)因违反国家教育考试规定被暂停参加普通高校入学考试并处于暂停期的;
(5)因触犯刑律被有关部门采取强制措施或者正在服刑的
其他报名要求
(1)根据教育部的规定,不参加2020年普通高考,直接办理走读生、运动训练、武术和民族传统体育专业及高水平运动队录取手续的考生也必须办理报名手续。
(2)需要办理高等教育转学手续的学生,还必须按照上海教育考试学院的具体安排办理注册手续,如中等和高等职业教育直通培训模式试点和中等和高等职业教育应用型本科专业直通培训模式试点(即中等和高等职业教育直通培训和初等和中等职业教育直通培训)
(3)根据国务院和我市高考改革的有关规定,我市2020年统一高考科目为语文、数学和外语,不分文理。秋季,统一高考语文科目考试将每年举行两次。考试时间分别是一月和六月。1月份的外语科目考试是2020年春季的外语科目考试。外语科目的考试语言分为6种,包括英语、俄语、日语、法语、德语、西班牙语等。其中一项对参加考试的学生来说是可选的。这两门外语科目必须使用同一种考试语言。
(4)春季考试招生考生不包括本市中等职业学校(含中等、职业技术学校,下同)
(5)本市户籍和2020年中等职业学校毕业生符合上海市非本市户籍要求的,只能参加5月份中等职业学校毕业生考试和秋季统一高考之一。
(6)考生是成绩不达标的持有《上海市居住证》的在世子女,以及参加全日制普通中等职业学校自考并完成全日制中等职业教育全日制学习经历的毕业生。其中,应届毕业生只能依法参加三月大学水平的自考和五月中等职业学校应届毕业生的大学水平的入学考试。以前的毕业生只能依法参加三月份大学水平的自考
(7)2018年和2019年入伍前已在本市常住户口并高中毕业的退役士兵,在参加相应考试时必须按规定完成登记。
(8)今年新疆和西藏内地中等职业学校的毕业生(名单由市教委锁定)只能依法参加3月份专业学科水平自主招生考试。
(9)《上海市居住证》持有人或与持有人共同生活的子女必须在相应的考试期间内持有《上海市居住证》。台湾同胞在上海持有的《台湾居民大陆旅行证》(即台湾同胞证),香港、澳门特别行政区永久性居民候选人持有的永久性居民身份证,以及香港、澳门居民往返大陆的通行证,都必须在有效期内。
(10)18至24岁的男性公民必须查验兵役证(符合登记要求的外国人、上海、香港、澳门特别行政区台湾同胞除外)
(11)名考生应在规定时间内完成网上报名手续和相关资格考试。各候选人的报名条件见附件1-4。检查和自愿报告时间以相关后续文件为准。
其他省市考生户籍管理规定
根据《市公安局关于妥善处理上海市普通高校录取外国学生户籍迁移问题的通知》(公户同治[〔2007〕85号),2020年上海市普通高校录取非本市户籍的申请人,不再办理户口迁移手续,完成学业后按照《非本市学生户籍管理规定》办理
2020上海市普通高等学校入学要求表
(秋季统一高考)

注:18-24岁男性公民必须查验兵役证(符合登记要求的外国人、上海台湾同胞、香港特别行政区同胞和澳门特别行政区同胞除外);各种证书必须在有效期内
(春季考试)

注:春季考试的考生不包括本市中等职业学校(包括中等职业技术学校)的应届毕业生;18至24岁的男性公民必须查验兵役证(符合登记条件的外国人、上海台湾同胞、香港特别行政区和澳门特别行政区永久性居民除外);各种证书必须在有效期内
(依法独立招生专业考试)

(中等职业学校招生考试)
