
珠海大专班开班,国家开放大学春季招生中
882x642 - 87KB - JPEG

珠海有什么大学大专 珠海十大高校一览-中国学
540x260 - 33KB - JPEG

珠海有哪些大学,珠海本科大学大专专科院校名
750x458 - 346KB - JPEG

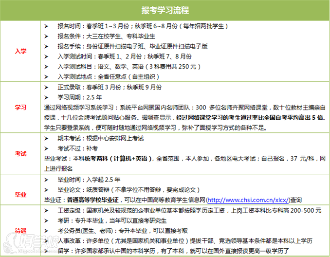
吉林大学(珠海)网络教育大专班广州班招生简章
450x209 - 250KB - PNG

第六届珠海大学生艺术节之珠海大专辩论邀请赛
600x398 - 121KB - JPEG

四川农业大学《市场营销》专业网教专科珠海班
581x396 - 384KB - PNG

第六届珠海大学生艺术节之珠海大专辩论邀请赛
600x398 - 69KB - JPEG

第六届珠海大学生艺术节之珠海大专辩论邀请赛
600x398 - 114KB - JPEG

第六届珠海大学生艺术节之珠海大专辩论邀请赛
600x398 - 113KB - JPEG

2016年报读北京师范大学珠海网络教育大专本
635x253 - 21KB - PNG

珠海自考大专:暨南大学\/211工程重点大学_珠海
600x312 - 118KB - JPEG

吉林大学(珠海)网络教育大专班广州班招生简章
678x528 - 228KB - PNG

2014年珠海中山大学行政管理大专\/本科专升本
622x377 - 384KB - PNG

2015珠海自考中山大学行政管理大专本科报名
359x300 - 74KB - PNG

上班族考大专本科学历,珠海成人大学哪家好?
582x369 - 284KB - PNG
上海公安高等专科学校是上海唯一一所培养警务人才的全日制公安高等院校,也是全国唯一一所被教育部、财政部确定为国家示范性高等职业院校立项建设单位的公安院校。学
珠海广播电视大学 珠海艺术职业学院 珠海城市职业技术学院 珠海市教育学院 广东科学技术职业学院
珠海的大专院校有以下这些:广东省科技管理学院 珠海艺术职业学院 北京理工大学(珠海函授站) 珠海北大青鸟 珠海市财贸学校 广东省珠海市中国舞教学研究院 珠海市电视广播大学 珠海南洋商贸管理学院 中南财经政法学院珠海函授站 重庆大学(珠海函授站) 吉林大学珠海函授站天津科技大学桂林电子工业学院(珠海函授站)广东省科技职业学院 珠海东方外语学校 中共珠海市委党校 珠海广大科技专修学院 北京理工大学珠海分校 北江技校珠海分校大专生函授文凭是经国家教育主管部门批准具有举办学历教育资格的普通高等学校、成人高等学校、民办学历学校所颁发的学历证书,国家均予以承认。函授最低学历就是大专(分两种形式:高专与高职,详见大专词条),最高就是本科了。函授的大专(本科)毕业证,根据院校性质,电子注册后能在教育部网站(中国高等教育学生信息网)进行即时查询。 函授取得的学历是成人普通高等教育学历,符合招考院校条件的可以考研。 函授学习就是学校将教材发给你,你通过自己阅读、电视讲座、电脑等方式进行学习,你和老师的交流是用过通信、
近日,小编收到关于北京师范大学珠海分校里设有专科学院吗?等相关问题,现在高三网小编统一回答一下考生这类问题,北京师范大学珠海分校属于本科
首先,这一点希望大家清楚,教育部门并没有说吉林大学珠海学院是二本还是三本,吉林大学珠海学院是几本只是民间说法(某大学在某省是第一批次招
珠海市有哪些大学,珠海市所有的本科大专和专科大学名单和排名根据教育部最新发布的全国普通高等学校名单,珠海共有6所大学,其中一本、二本、
内容简介:北京师范大学珠海分校是几本_是二本还是三本大学?高考填报志愿时,2018北京师范大学珠海分校是几本以及到底北京师范大学珠海分校是
马上就要高考了,同学们在备考之余也需要考虑自己选报学校的问题,很多大学不光有本科专业,还开设专科专业,今天小编就为大家介绍一下,吉林大学珠
珠海有哪些专科学校和珠海专科学校名单是广大考生和家长朋友们十分关心的问题,以下 欢迎您来到大学生必备网,希望《2019珠海有哪些专科学
很多同学都想知道珠海民办专科大学有哪些,下面小编整理了珠海的民办专科大学名单,供大家参考!@_高校名单_@2018珠海民办专科大学有哪些学校名