
【会计所】会计所价格_会计所批发-搜了网_第
527x288 - 73KB - JPEG

建档案、照相、读心术 会计所上演组合拳
349x262 - 36KB - JPEG
经验交流互联互通,努力构建司法会计所查嫌疑
374x220 - 21KB - JPEG

这些会计所都是狠角色!36家审出362份瑕疵年
640x689 - 101KB - JPEG

中美将年内达成美方审查中国会计所协议
595x335 - 180KB - JPEG

武汉中小会计所遭遇寒流 9成业务一夜间蒸发-
800x594 - 117KB - JPEG

审计风暴再刮:14家会计所作假 32部门出问题_
540x367 - 95KB - JPEG
过去1年有2017家新三板公司变更会计所
743x418 - 56KB - JPEG

财政部:四大会计所本土化 并非清退境外合伙
500x332 - 44KB - JPEG
科创板专题丨15张图看遍科创板98家申报企业
1080x2015 - 88KB - JPEG

【国际四大所与中国本土八大会计所大比拼】.
440x931 - 49KB - JPEG

私募整顿升级抬升核查需求 律师、会计所首次
458x323 - 164KB - PNG
康得新、康美迎来至暗时刻,这究竟意味着什么
640x448 - 32KB - JPEG

管理会计应具备什么能力
500x313 - 29KB - JPEG

MBA 双创万里行 · 创业分享会-走进中国社会
320x756 - 80KB - JPEG
上市公司商誉减值监管力度再加码!会计所的小伙伴们,准备好了吗?江苏证监局日前公布对江苏*会计所采取行政监管措施,最主要原因竟是上市公司商誉减值测试违规,违反会计
转载自:中国会计视野来源:中国会计报作者:藤密密会计所出具安慰函:带来挑战的新业务核心提示:安慰函是依据香港注册会计师公会发布的《香港投资通函呈报准则》400号“安
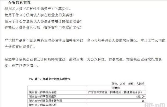
作为广东排名第一的会计师事务所,广东正中珠江会计师事务所(特殊普通合伙)(以下简称正中珠江)被立案调查,产生了一系列的连锁反应。5月24日晚间,鹏辉能源(300438)(3004
这不禁令人好奇,深耕广东市场的正中珠江,到底是一家什么样的会计师事务所?一向给客户带来严谨、专业印象的正中珠江,又为何会被立案调查?部分
作为广东排名第一的会计师事务所,广东正中珠江会计师事务所(特殊普通合伙)(以下简称正中珠江)被立案调查,产生了一系列的连锁反应。曾在一家
年检很简单的,没必要让会计所代办,主要查是否异地办公,抽逃资金,如果没有这两方面的问题,自己去就行。工商年检费50元。新企业亏损正常,不会罚款。如果企业经营很多年,连
康美药业财务造假套路罕见会计所内部曾信誓旦旦“勤勉尽责”每经网半个月多以来,康美药业涉嫌财务造假一事在资本市场闹得沸沸扬扬。5月17日
会计所内部自信“勤勉尽责” 政府机关、国企林立的东风东路555号粤海集团大厦10楼,系正中珠江总部办公所在地,如今这里成为资本市场的风口浪
中注协的百家排行榜对会计所来说是有实际的经济含义。比如正在举行的新兴际华集团审计机构招标,就要求投标会计所收入排名须在前十(2018年的