
【2015考研时间】2015考研时间安排,2015考研
591x360 - 17KB - JPEG

考研时间出炉、汽油柴油价格下调…国务院本周
600x333 - 27KB - JPEG

8月中旬后,你必须清楚这些考研时间点
494x282 - 291KB - PNG

2016考研开学季:零碎时间巧利用
366x295 - 96KB - PNG

考研数学答题时间分配建议
496x315 - 25KB - JPEG

2016考研:过来人跟你聊聊时间管理
476x357 - 297KB - PNG

中博考研:18天时间如何刷出政治高分?最后几天
553x307 - 30KB - JPEG

汉语国际教育硕士考研时间规划篇
602x344 - 175KB - PNG

#考研资源站# 【考研政治 一张图搞清近代. 来
685x360 - 41KB - JPEG
2016年考研时间公布 报名时间10月10日起(图
398x269 - 16KB - JPEG

2017年考研时间提前时间安排表好不好_2017
457x255 - 189KB - PNG

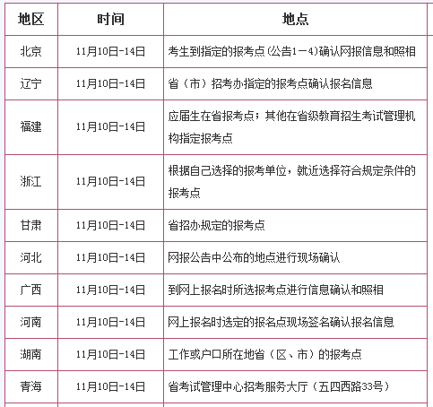
2015考研现场确认时间和地点安排(各地)_考研
483x454 - 12KB - PNG

2015年考研时间最新消息:考研时间提前为12月
625x540 - 50KB - JPEG
19考研报名全流程详解,及报名常见问题解答(收
640x1018 - 44KB - JPEG

2017考研时间安排表|2017年考研最新消息:20
537x457 - 69KB - JPEG
简介:考研,即参加硕士研究生入学考试。其英文表述是"Take part in the entrance exams for postgraduate schools&quo
考研时间栏目为广大研究生提供2020年全国考研时间安排表,其中包括考研调剂系统开通时间、考研报名时间、初试时间、复试时间、复习时间计划、复习时间安排规划。更新
2019年考研时间安排表1-2月利用寒假搜集信息1至2月处于寒假期间,考生可以搜集研考信息,多听讲座,了解2017年考研初试第一手资料以及试题的新
大家在复习的过程中都会有记笔记的习惯,有时复习过的知识点过于杂乱,可以利用晚上的时间来进行整理。建议大家在晚间复习时可以随意的浏览一
和《教育部关于印发《2018年全国硕士研究生招生工作管理规定》的通知 》。总的来说,考研可以分为15大流程,每个流程的时间考生都要注意关注
2020考研时间安排表 想要了解详细的考研信息,可以关注我呦! 2018年11月-12月准备阶段 搜集考研资料,学长的信息,学校的信息等考研信息,数学课
2020考研时间网站免费提供2020考研时间,2020年考研时间安排,考研时间表等最新信息,欢迎访问考研栏目获取更多2020考研时间信息。2020考研时间更新时间:2019-4-15
2020考研什么时候开始复习最好呢?最近总有同学来问什么时候开始最好,当然啦,考研复习时间赶早不赶晚。天道严老师就来给大家给2020考研党们说一下,到底什么时候开始备