
质量管理体系运行报告.ppt
1152x864 - 48KB - PNG

质量管理体系运行报告参考文献.doc下载-支持
993x1404 - 85KB - PNG

TS16949质量管理体系运行情况与审核结果报
993x1404 - 115KB - PNG

质量安全管理体系运行情况的总结报告两篇.do
993x1404 - 164KB - PNG

关于质量管理体系运行情况的总结报告(doc,工
200x200 - 27KB - JPEG

2013年公司质量、环境、安全管理体系运行报
794x1123 - 43KB - PNG

质量管理体系运行情况和质量目标完成情况的报
993x1404 - 107KB - PNG

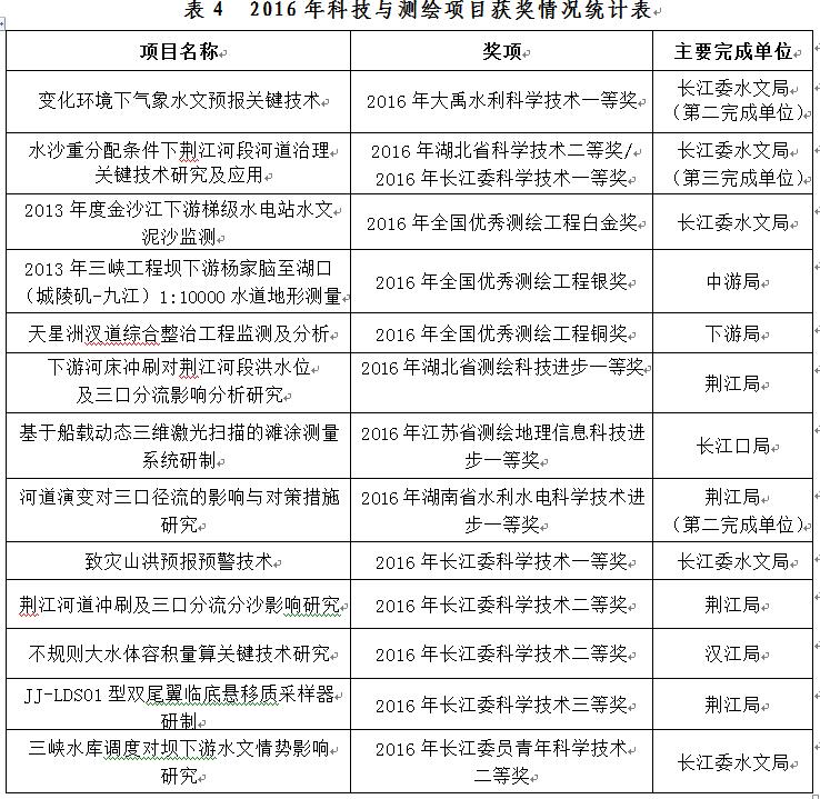
刘东生:2016年长江委水文局质量管理体系运行情况报告
738x719 - 130KB - JPEG

人力资源部质量管理体系运行情况报告
141x200 - 5KB - JPEG

技术部质量管理体系运行数总结报告.doc
141x200 - 14KB - PNG

建立临床实验全面质量管理体系,避免检验报告
800x570 - 181KB - JPEG

质量、环境、职业健康安全管理体系运行情况的
794x1123 - 50KB - PNG

质量管理体系运行情况总结报告
141x200 - 5KB - JPEG

质量和环境管理体系运行情况报告
141x200 - 7KB - JPEG

2011年质量管理体系运行总结报告_word文档在
950x1330 - 306KB - PNG
质量管理体系运行情况报告 她一哭我就心痛|2018-06-27 |举报 专业文档 专业文档是百度文库认证用户/机构上传的专业性文档,文库VIP用户或购买专业文档下载特权礼包的其他
质量管理体系运行情况报告根据公司质量体系的职能分配,本部门主要归口管理公司质量体系以下工作:?文件控制;?职责、权限与沟通;?人力资源管理;?库房产品的防护;?基础设
综合办征集了各部门对于质量管理体系文件运行的意见, 对于 不适合工作运行的部门作业文件进行修改,并理顺工作流程 (四)为了集中验证下半年质量管理体系运行情况, 同时为
2017质量管理体系运行报告 wangyi050800|2017-11-20 |举报 专业文档 专业文档是百度文库认证用户/机构上传的专业性文档,文库VIP用户或购买专业文档下载特权礼包的其他
并填写《进货检验报告单》,合格设备入库建立台帐; 7.做好数据分析工作,并上报技术质 管理。 8、项目监理组同时还需记好“监理日记”,以控制现场施工质量及进度情况。 9
质量部质量管理体系运行情况报告 金鍂鑫123|2015-09-23 |举报 专业文档 专业文档是百度文库认证用户/机构上传的专业性文档,文库VIP用户或购买专业文档下载特权礼包的其
下载积分:1000 质量管理体系运行总体情况汇报于我公司质量管理体系于 2002年年 7月开始建立,于 9月月 20日开始运行,叁个多月来,各部门做了大量的工作,使质量管理体系的
为满足顾客的需求,建立完善的质量保证体系,是市场和顾客对企业的要求,也是 企业所面临的挑战。本公司建立了质量管理体系,综合办承担了文件控制、记录管理、 、 任职资格