
听儿子念叨一道历史问答题有一会儿了,可始终
400x265 - 21KB - JPEG
中高考历史复习方法-问答类题型及解答方法(分
484x300 - 41KB - JPEG

当小学生爱上定向越野
640x853 - 106KB - JPEG

中国苏州
503x337 - 90KB - JPEG

【抗战历史知识问答】【图】中国人民70周年
400x300 - 36KB - JPEG

中华5000年,历史问答第二卷_自媒体_YOKA时
240x240 - 9KB - JPEG

四、问答题(每题10分,共30分)_无归属文档_山
499x374 - 79KB - JPEG

四、问答题(每题10分,共30分)_无归属文档_山
500x374 - 26KB - JPEG

【抗战历史知识问答】【图】中国人民70周年
400x300 - 26KB - JPEG

【抗战历史知识问答】【图】中国人民70周年
400x300 - 33KB - JPEG

曲双双做客节目受郭德纲青睐 腹有诗书气自华
500x346 - 33KB - JPEG

中华5000年,历史问答第二卷_自媒体_YOKA时
580x293 - 85KB - JPEG

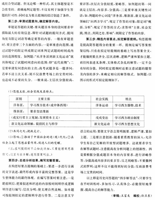
高考历史问答题的四步程控解答法
650x840 - 149KB - JPEG

高考历史问答题的四步程控解答法
650x593 - 99KB - JPEG

百家名嘴纪连海任《百万赢家》出题官 直播答
454x393 - 159KB - PNG
例如:清朝一共几位皇帝?清朝末尾第1题 清朝一共有几个皇帝?答案:清朝有十二帝,但有十三朝。原因是
在线互动式文档分享平台,在这里,您可以和千万网友分享自己手中的文档,全文阅读其他用户的文档,同时,也
中国共产党对抗日民族统一战线的四大贡献 抗日战争,是中国历史上极其光辉的篇章,是中国人民在近代第一次
67历史问答题及答案 1.明朝在位时间最长的皇帝是哪位?3.唐德宗死后,李诵提拔王坯,王叔文主持朝政,实行一
历史问答题 0/0 1,518 4 0 加入豆单 手机看 君,已阅读到文档的结尾了呢~ 立即下载 相似精选,
那么同学们知道自己历史问答题目的掌握程度了吗?下面由学习啦小编为你提供历史知识历史知识问答题及答案
历史小知识,历史问答题大全,历史题库 美名堂起名网 导航 男孩起名 女孩起名 心理测试 姓名测试