市 场 营 销 策 划 复 习 题 雨的眼泪66694上传于2011-12-19 (高于99%的文档) 名词解释 1. 市场定位策划: 市场定位策划首先要求对市场进行细分, 然后根据细分市场的特征和本
西安胜道企业营销策划有限公司走出了一条属于自己的成功道路。在讲究企业品牌效益的今天,将企业的品牌市场拓展需求与消费者的内在需求充分结合起来,创造了一个全新双
市 场 营 销 策 划 试 题 简 答 题 70499g上传于2012-01-03 (高于99%的文档) 市场营销策划简答题 1 .简述营销危机的处理过程。 1)隔离危机;2)处理危机;3)消除危机; 4)维护 企业
市场营销策划自考试题 湖北自考网登录 武汉自考工具箱 湖北自考网| 湖北自考网上报名| 报考指南 | 湖北自考考生服务平台 | 湖北自考成绩查询| 网站地图| 武汉自考| 网络注册学
3、营销策划的方法主要有:点子方法 、运筹学方法 、创意方法和谋略方法 。 4、市场调研策划是市场营销策划的起点和基础 。 5、营销战略的核心就是把消费者的需求转化为
自考365网真题库为广大考生提供市场营销策划自考试题,市场营销策划历年真题,市场营销策划试卷答案及下载等内容,海量与市场营销策划自考真题相关内容尽在自考365网 自
自考市场营销策划试题 客家妹子aaa上传于2012-04-22|暂无评价|0人阅读|0次下载|暂无简介|举报文档 阅读已结束,如果下载本文需要使用0下载券 下载 想免费下载更多文档?立
历年自考市场营销策划试题及答案 北行孤狼|2014-03-05 |举报 专业文档 专业文档是百度文库认证用户/机构上传的专业性文档,文库VIP用户或购买专业文档下载特权礼包的其他
简介:营销策划是根据企业的营销目标,通过企业设计和规划企业产品、服务、创意、价格、渠道、促销,从而实现个

市场营销策划计算题归纳_word文档在线阅读与
620x567 - 43KB - JPEG

市场营销策划计算题归纳_word文档在线阅读与
579x287 - 23KB - JPEG

市场营销策划计算题归纳.doc
794x1123 - 39KB - PNG

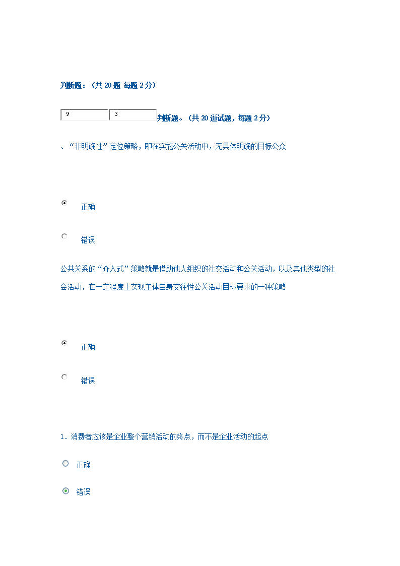
《市场营销策划》判断题
893x2000 - 14KB - PNG

市场营销策划练习题_360问答
600x800 - 74KB - JPEG

2006年电子商务市场营销策划模拟题二 _ 电子
676x484 - 147KB - JPEG

中央电大本科《市场营销策划》期末考试题及答
2000x2000 - 20KB - PNG

市场营销策划 课程代码00184 2006年版 市场营
240x300 - 8KB - JPEG

(自考市场营销策划试题.docx
141x200 - 23KB - PNG

市场营销策划方案复习题.doc
993x1404 - 99KB - PNG

正版 自考辅导 00184 0184 市场营销策划 自考
300x300 - 14KB - JPEG

2016年秋电大 《市场营销策划》电大网上判断
794x1123 - 17KB - PNG

市场营销策划计算题汇总_word文档在线阅读与
574x195 - 17KB - JPEG

市场营销策划2006年4月.docx
993x1404 - 79KB - PNG

市场营销策划计算题汇总_word文档在线阅读与
477x172 - 14KB - JPEG