就是那个挂靠是什么意思?谢谢咯系统分析师可能市场没需求,所以没法挂靠出去,所以租借给人家可以赚钱挂靠
系统分析师是软件水平考试中高级里的一个考试科目,对于一些拿了系统那么,系统分析师挂靠价格是多少呢?
系统分析师证书挂靠多少钱?系统分析师属于软考高级资格证书,很多考生想知道它的挂靠价格,那么系统分析师
系统分析师很少有可以挂的公司,一般考这个证的人,要么用于评职称,要么是与工作相关。展开全部 我们公司
咨询2016年 信息系统项目管理师挂靠价格。信息系统项目管理师(高级)、系统分析师(高级),求挂靠。
系统分析师证可以挂靠吗,如果可以,大概挂靠的费用是多少,什么公司需要这个证啊?解决方案1:软考中可以
这里是个人发布的所有系统集成/软考系统分析师挂靠信息 执业药师/医师 一级建造师 二级建造师 注册造价师
系统分析师 寻求挂靠(江苏,常州):系统分析师,挂靠费6000-12000元/年;系统集成:《信息系统项目管理师》
百分百建筑精英网,建筑领域分情报分析专家!
这得看你在什么公司工作啦,像这种一般来说是没有固定工资的。

【图】18正版:系统分析师UML用例实战\/邱郁惠
800x800 - 45KB - JPEG

系统分析师考试论文试题分类分析与范文(第3版
238x300 - 13KB - JPEG

【图】@系统分析师教程(2010)_价格:64.10
406x519 - 55KB - JPEG

馆公布布劳耶分馆全新形象识别系统 分析师认
700x343 - 28KB - JPEG

系统分析师UML用例实战\/邱郁惠:图书比价:琅琅
500x686 - 35KB - JPEG
![[正版]系统分析师教程(软考)--2004版本-闲置二](http://att2.citysbs.com/hangzhou/sns01/forum/2011/01/21-08/middle_20110121_201be7753e496aac06a6RkMg3oU2JA5w.jpg)
[正版]系统分析师教程(软考)--2004版本-闲置二
688x797 - 84KB - JPEG

《系统分析师和系统架构设计师软考辅导\/3年真
800x800 - 59KB - JPEG

馆公布布劳耶分馆全新形象识别系统 分析师认
700x819 - 97KB - JPEG

系统分析师必会23种经典设计模式UML类图汇
993x1404 - 456KB - PNG

系统分析师
202x300 - 312KB - PNG

馆公布布劳耶分馆全新形象识别系统 分析师认
700x251 - 21KB - JPEG

系统分析师_系统分析师教程_分析化学孙毓庆
700x861 - 192KB - JPEG

河南省 系统分析师 中级工程师 高级工程师 网络
800x468 - 83KB - JPEG

系统分析师UML项目实战_网上买书_收藏品交
600x774 - 42KB - JPEG

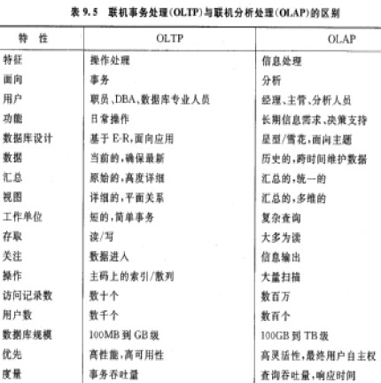
系统分析师OLAP系统与OLTP系统的比较_系统
430x432 - 41KB - JPEG