我们先来看下这个直流稳压电源的在电路图中我们可以看到用到一个220V转12V的变压器,一个整流桥,一个LED灯
自制220v转12v直流电源-全文-220v转12v稳压电源电路包含降压、整流、滤波、稳压各环节电路。降压环节是用变
220v交流转12v直流 电路图 220v交流转12v直流 电路图没有稳压IC,图要尽量简单.最简单的220V交流变换12V直流
220v转12v电路图,网上收集整理的将AC220v转变成DC直流12v输出的电路图,供大家参考:220v转12v电源电路图
这里给大家分享三种,一种是220v转12v开关电源电路图,一种是220v转12v稳压电源电路图,一种是220v转12v
220v转12v稳压电源电路包含降压、整流、滤波、稳压各环节电路。降压环节是用变比为15.7左右的变压器把220V
将220V交流电转换成12V直流电,采用12V电源变压器和AC220V转DC12V的AC-DC如果是制作低纹波的线性稳压电源或
制作一个220v转12v直流电源求电路图和原理,谢谢!制作一个220v转12v直流电源求电路图和原理,欢迎来中国

220V交流电转12V直流电的电路图,额.要有整流
600x376 - 22KB - JPEG

制作一个220v转12v直流电源求电路图和原理 -
1200x1200 - 62KB - JPEG

求220V交流转12V直流电路图,最好变压器 和开
600x210 - 17KB - JPEG

直流12V交流220V逆变器电路(国外电源电路)
597x301 - 114KB - JPEG

S-250开关电源 DC5V 12V 15V 24V220V转直
600x552 - 33KB - JPEG

交流转直流220V转5V\/12V开关电源 工业工控电
600x600 - 35KB - JPEG

220v转12v稳压电源电路图-220v转12v和5v稳压
1184x434 - 41KB - JPEG

文章- 220V转5V或12V直流稳压电源设计
264x340 - 6KB - PNG

制作一个220v转12v直流电源求电路图和原理 -
954x365 - 30KB - JPEG

220交流转12v 直流电源_可调直流稳压电源 12
750x587 - 450KB - JPEG

文章- 220V转5V或12V直流稳压电源设计
658x409 - 37KB - JPEG

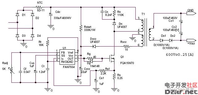
交流220v转直流600v开关电源电路图
642x310 - 36KB - JPEG

【图】12V直流稳压电源 电源电路 电路图 维库
1222x586 - 67KB - JPEG

交流转12v直流电流可调电路图
500x267 - 14KB - JPEG

【北京AC-DC电源模块交直流220V转正负12V
218x210 - 7KB - JPEG