GB《电动汽车用动力蓄电池安全要求》标准解读全国汽车标准化技术委员会电动车辆分技术委员会组织成立“电动
近日,工信部官网发布《电动汽车用动力蓄电池安全要求》等3项汽车行业强制性国家标准报批公示。2012年到
GB《电动汽车用动力蓄电池安全要求》的主要变化—汇总 模拟碰撞:根据测试对象的使用环境给台车施加给定的
内容提示:GB-T 31485-2015 电动汽车用动力蓄电池-安全要求及试验方法 文档格式:PDF|浏览次数:3357|
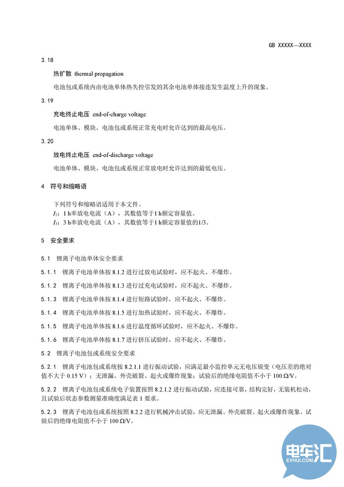
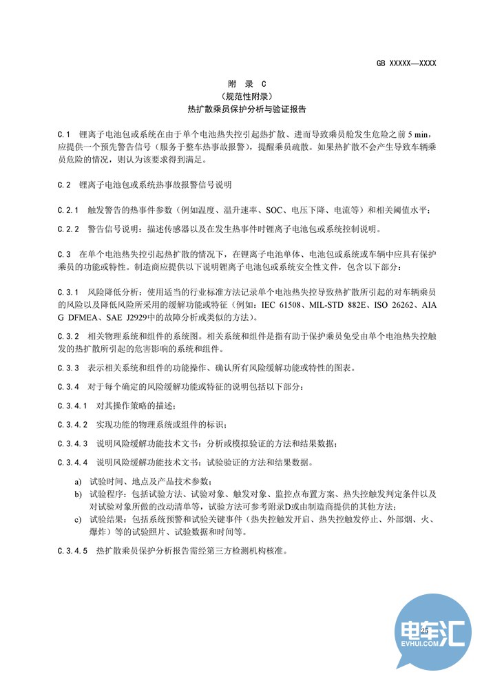
安全 1 范围 本标准规定了电动汽车用动力蓄电池(以下简称蓄电池)的安全要求、试验方法、并作为电源使用的
在线互动式文档分享平台,在这里,您可以和千万网友分享自己手中的文档,全文阅读其他用户的文档,同时,也
摘要:GBT 31485-2015 电动汽车用动力蓄电池安全要求及试验方法 电车资源讯: 1 范围 本标准规定了 电动
1 范围 本标准规定了电动汽车用动力蓄电池附件:GBT 31485-2015 电动汽车用动力蓄电池安全要求及试验方法
的安全要求、试验方法和检验规则。装载在电动汽车上的锂离子蓄电池和金属氢化物镍蓄电池单体和模块,
“工信部已经完成《电动汽车安全要求》《电动汽车用动力蓄电池安全要求》《电动客车安全要求》三项强制性

《电动汽车用动力蓄电池安全要求》等3项汽车
787x564 - 135KB - PNG

工信部发布《电动汽车用锂离子动力蓄电池安全
700x440 - 41KB - JPEG

工信部发布《电动汽车用锂离子动力蓄电池安全
700x989 - 107KB - JPEG

夏军:动力电池系统安全分析与防护- 电动汽车新
740x633 - 132KB - JPEG

工信部发布《电动汽车用锂离子动力蓄电池安全
700x989 - 46KB - JPEG

GB《电动汽车用动力蓄电池安全要求》标准解
700x828 - 426KB - PNG

工信部发布《电动汽车用锂离子动力蓄电池安全
700x989 - 77KB - JPEG

工信部发布《电动汽车用锂离子动力蓄电池安全
700x989 - 94KB - JPEG

工信部发布《电动汽车用锂离子动力蓄电池安全
700x989 - 86KB - JPEG

工信部发布《电动汽车用锂离子动力蓄电池安全
700x989 - 117KB - JPEG

工信部发布《电动汽车用锂离子动力蓄电池安全
700x989 - 129KB - JPEG

工信部发布《电动汽车用锂离子动力蓄电池安全
700x989 - 89KB - JPEG

工信部发布《电动汽车用锂离子动力蓄电池安全
700x989 - 127KB - JPEG

工信部发布《电动汽车用锂离子动力蓄电池安全
700x989 - 51KB - JPEG

工信部发布《电动汽车用锂离子动力蓄电池安全
700x989 - 79KB - JPEG