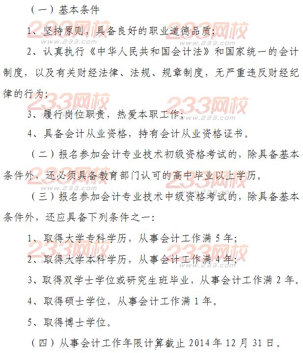
怎么判断自己是否符合中级会计职称可是仔细对比一下中级会计师报名条件,才发现自己的会计工作年限不够,
和注册会计师考试,下面小编为大家提供年限不够报中级的方法,希望对大家以上内容是有途网小编为大家提供的
2018年的中级会计职称报名条件会有变化么?会计从业资格证书的正式取消,初级会计报考条件的大变化使我们
展开全部 中级会计考试根据各地的情况不一样,分为考前审核和考后审核,如果是考前审核,你就不能参加考试
展开全部 一些地方有中 介可以代报,除此之外没有办法。但是不推荐你这么做,中 介只管报名不管领证,将来
中级报名条件,才发现自己的会计工作年限不够,不能报考2018年中级会计其实中级会计职称考试和注会、税务
我的情况:我是中专生,2014年6月展开全部 可以报考注册会计师,比中级含金量高多了 展开全部 您好,很高兴

2018年中级会计师报名条件与2017年一样吗?
821x583 - 238KB - PNG

宁夏2014年中级会计师报名入口已开通 - 中华
600x338 - 119KB - PNG

2019年云南中级会计师考试报名条件
904x526 - 50KB - JPEG

2018年中级会计师报名条件会限制会计专业吗
484x288 - 14KB - JPEG

2015年中级会计师代报名 条件不够 来点金财务
200x273 - 18KB - JPEG

中级会计师没有补报名?提前了解2019年中级会
363x242 - 12KB - JPEG

2018四川中级会计师考试报名条件新鲜出炉
360x216 - 28KB - PNG

2018年中级会计师报名条件会有变化吗?_中级
360x180 - 20KB - JPEG

天津2014年中级会计师报名条件
617x718 - 93KB - JPEG

中级会计师报名条件有哪些_中级会计职称-中华
524x331 - 19KB - PNG

2016年河南中级会计师考试报名条件-中级会计
442x382 - 34KB - JPEG

2014年注册会计师考试报名入口
393x544 - 37KB - JPEG

2017中级会计师报名条件及报名时间
600x334 - 17KB - JPEG

天津中级会计师考试网:天津中级会计师考试时
300x400 - 29KB - JPEG

重庆2017年中级会计师补报名条件有哪些?_中级会计师
500x327 - 32KB - JPEG