
电竞急先锋 华擎玩家至尊Z87杀手版评测
500x336 - 55KB - JPEG

图片 供应远憬55322.1 NE5532音调板 图片 慧
800x507 - 70KB - JPEG

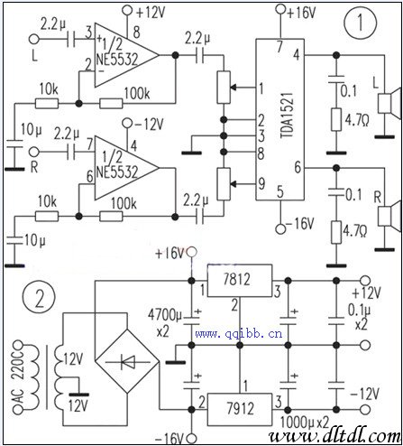
tda1521+ne5532双声道高保真功放
447x494 - 50KB - JPEG

其中低音部分是用ne5532和
673x480 - 57KB - JPEG

ne5532 ne5534引脚功能,解决方案
350x411 - 23KB - JPEG

NE5532P TI(德州仪器)低噪声高性能运放大器_
900x745 - 98KB - JPEG

ne5532+dip8\/sop8
302x307 - 13KB - JPEG

ne5532运放_ne5532an_ne5532n_ ne5532p -
230x207 - 9KB - JPEG

NE5532,深圳市世贸浩国际电子集团有限公司I
600x360 - 30KB - JPEG

protel+2004+ne5532
500x386 - 29KB - JPEG

求一个ne5532或者ne5534的放大电路
500x429 - 64KB - JPEG

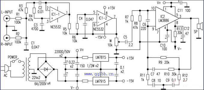
lm3886+ne5532重低音功放
680x300 - 81KB - JPEG

原装进口现货特价NE5532DR音响IC
310x233 - 17KB - JPEG

ne5532前置放大电路图
746x267 - 30KB - JPEG

Hifi音箱\/功放\/器材_NE5532FE拆机NE5532音
800x600 - 93KB - JPEG
NE5532/SE5532/SA5532/NE5532A/SE5532A/SA5532A是一种双运放高性能低噪声运算放大器。相比较大多数标准运算
NE5532低噪声运放,工作电压为双电源3V-22V,静态电流8mA,容许功耗1000mW,工作温度0C-70C,NE5532采用双
还有在网上看到的另外一颗运放OPA2604AP,觉得它的解析度要比NE5532AN好许多,就是人声部分没有NE5532AN
NE5532 ncdx10|2011-05-20|暂无评价|0|0|简介|NE5532 资料 专业文档 专业文档是百度文库认证用户/机构
NE5532 可以换成LM4562 音质更好 可以直接代换AD712,AD828,OPA2604,OPA2134,NE5532,LM4562等。
NE5532 datasheet,NE5532 集成电路,NE5532 PDF下载:来自厂商Texas Instruments-The NE5534,NE5534A,SA5534
探讨NE5532音质_硬软兼得_硬软兼得_新浪博客,硬软兼得,大S的5532还可以 其他的 很普通 这个运放可以说是
最近做运放,NE5532的性价比肯定大家都知道。但是听说5532很多假货,所以为了买到真的我在6家不同的店里买