
MBA就业:非全日制MBA毕业后有哪些去向
700x350 - 19KB - JPEG

全日制与非全日制MBA 毕业证书含金量和薪资
399x267 - 21KB - JPEG

全日制与非全日制MBA 毕业证书含金量和薪资
580x400 - 21KB - JPEG

全日制与非全日制MBA 毕业证书含金量和薪资
399x255 - 11KB - JPEG

2018全日制MBA与非全日制MBA报考解析 - 育
588x479 - 16KB - JPEG

中国人民大学非全日制MBA2017硕士录取名单
600x448 - 74KB - JPEG
中国人民大学非全日制MBA2017硕士录取名单
640x480 - 81KB - JPEG

毕业文凭标注非全日制会影响MBA含金量吗?
555x605 - 103KB - JPEG

都学网深度剖析全日制与非全日制MBA区别
600x310 - 42KB - PNG

非全日制MBA在职研究生毕业出路在哪里?
500x300 - 189KB - PNG

非全日制MBA在职研究生毕业出路在哪里?
527x281 - 16KB - JPEG

2018非全日制MBA在职研究生毕业出路在哪里
523x278 - 129KB - JPEG

非全日制MBA在职研究生毕业出路在哪里?
500x300 - 29KB - JPEG

非全日制MBA在职研究生毕业出路在哪里?
527x300 - 18KB - JPEG

南林MBA发放2013级非全日制专业学位研究生
993x1404 - 52KB - PNG
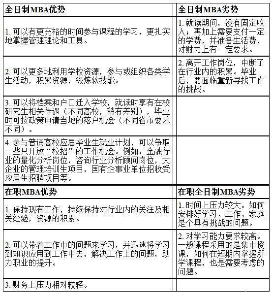
2017年各院校MBA、MPAcc、MEM等管理类联考项目复试调剂招生工作接近尾声,全日制or非全日制的学习方式再次
同一所院校的“全日制MBA”和“非全日制MBA”在招生考试,选拔难度,培养方案,授课师资和考核标准这五个
但是随着2016年的研究生教育改革,现在已经没有这样的事情了,上的非全日制的话毕业证上一定会写明非全日制
从教育部正式规范全日制与非全日制研究生之后,不少考生都想知道全日制与非全日制MBA毕业文凭含金量是否有
所以全日制MBA和非全日制MBA文凭在含金量上是一样的,考生不必太过纠结。下面再聊聊大家最关心的MBA毕业
MBA/MPA/MEM/MPAcc学历上标明:全日制和非全日制,对你的影响到底有多大?很多同学对毕业证书上标明“全.,
自去年教育部就全日制与非全日制研究生管理中国做相关通知规定之后,对于全日制MBA与非全日制MBA毕业后的
非全日制MBA都是需要参加国内统一考试的吗?是报全日制硕士呢还是非全日制,对于应届生和刚毕业的考生而言