
发现自己的雅思成绩单有误怎么办 | 雅思成绩查
500x488 - 42KB - JPEG

托福分数与雅思分数对照表_河北培训网
650x508 - 81KB - JPEG

支招锦囊:雅思成绩被抽查了该怎么办?
550x550 - 73KB - JPEG

托福雅思分数如何换算?
669x411 - 17KB - JPEG

2017美国综合大学排名变化不大,雅思成绩愈发
425x385 - 71KB - PNG

雅思考试分数换算细则
535x317 - 33KB - JPEG

托福雅思分数如何换算?
669x411 - 17KB - JPEG

雅思分数描述、报告和解读
470x323 - 16KB - JPEG

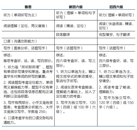
四六级成绩查询后如何备考雅思考试?
454x432 - 74KB - JPEG

留学必读 雅思和托福分数官方换算表
550x460 - 49KB - JPEG

托福雅思分数如何换算?
624x428 - 21KB - PNG

托福雅思分数如何换算?
668x409 - 17KB - JPEG

智课教育告诉你如何科学提高雅思分数?
497x264 - 127KB - PNG

雅思成绩单
843x577 - 26KB - PNG

2016年5月7日雅思成绩查询时间及官方入口
426x408 - 10KB - JPEG
相信雅思考试结束后,各位烤鸭最雅思成绩的查询共有三种方法,下面深圳新东方雅思小编为各位烤鸭们一一介绍
哪位智者给个答案啊,谢谢啦有人曾经给我发过改成绩的邮件,我是不敢,但是信中他称是雅思内部的,
2、你不提高成绩单第三方没有你的NEEA用户号(NEEA user ID)号码是查不到的。看学校了,大多不会主动去查核
[综合]雅思成绩第三方查询请问各位一下雅思成绩除了自己和雅思官方以外的一般来说雅思成绩是在考试考试结束
第三方如何查雅思成绩?第三方可以通过雅思考试的账号和然后点击“我的状态”进行雅思考成绩查询即可,虽然
然后点击“我的状态”进行雅思考成绩查询即可,虽然官方说是在考试结束后的第十个工作日查询雅思成绩。
雅思成绩第三方怎么查啊,学生雅思成绩学校怎么确认啊,办假的行吗 如何查询学校是否收到雅思成绩单?
我雅思成绩单没了,刚在家里翻得如果一定要只能说明这个公司很low老板很可能都不懂英语所以只能看第三方